RailPro User Group
General => General Discussion => Topic started by: atsfguy on October 09, 2018, 12:54:19 PM
-
I found a video from proto87 that demonstrates a new (to me, at least) method for throwing switch points by touching a specific location on the table or by pushing a button.
I looked for it on the proto87 website but a notice said they are updating that specific portion of the site, so I have no additional information other than the location of the video.
Go www.youtube.com/watch?time_continue=2&V=qVieBCTsagE. It is apparently used in conjunction with a stall motor machine. It appears to be a worthwhile addition to a system but no price was mentioned.
-
If the video link doesn't work for you try this one: https://www.youtube.com/watch?v=qVieBCTsagE&list=PLQJyhbBynbHGz45lJeX3XfxJWH0IgC9QS (https://www.youtube.com/watch?v=qVieBCTsagE&list=PLQJyhbBynbHGz45lJeX3XfxJWH0IgC9QS)
-
The Proto87 Invisible Brakeman switch is contingent upon DCC. If a non-DCC RP layout owner would like to build similar then we on the RP forum can help. It would be a fun project to construct. The "touch" spot activation is far simpler and easier than you might imagine and the rest can be accomplished with just switches and wire. Control from a HC would of course involve a LM or AM also. Might be a really good use for some of those obsolete LM1 modules out there.
-
Thanks, Allan. I saw no reference to DCC but therevwasvnot much information on the proto87 site. Can I ask where you found it?
Cecil
-
I found it here: http://www.proto87.com/better_than_walthers_layout_control_for_less.html (http://www.proto87.com/better_than_walthers_layout_control_for_less.html) but now that I read with more focus I see the device does not actually communicate using the DCC protocol but rather simply has logic level inputs that can be driven by DCC decoders and accessories. That being the case, RP could also provide the logic signal.
But now I have to ask "Why does one need this device in the first place?" Other than the touch function, the switch actions could be accomplished with existing components i.e. use DCC decoder / RP module to flip the switch. The override dispatcher panel would be switches and wire.
What am I missing?
-
It is just interesting to watch. I doubt you would find even one on my railroad, for as you say, it can be done by other technologies.
I always enjoy reading your posts, combining facts with humor.
As always, thank you for contributing your very extensive knowledge.
-
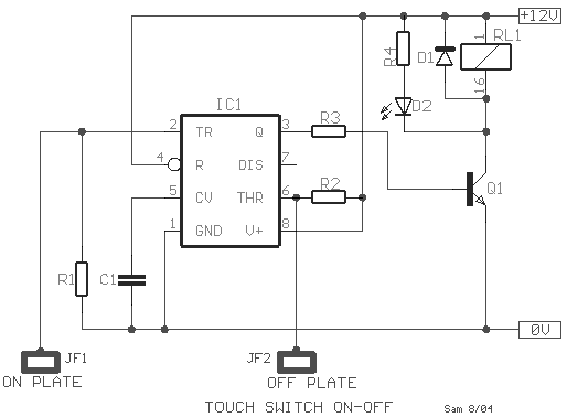
If you want a slick switch throwing arrangement combine the one-touch Tortoise control https://rpug.pdc.ca/index.php/topic,751.0.html (https://rpug.pdc.ca/index.php/topic,751.0.html) with this little circuit. There's that handy 555 chip again!

Circuit diagram from ElectroSchematics.com (saves me from a lot of drawing ;) )
Now you have touch on / touch off with no mechanical switch. Connect the outputs from any home brew logic circuit, DCC decoder, or RP LM/AM to pins 2 and 6 of the 555 and you also have logic control of the turnout switch. Easy peasy.